全国服务热线
4000-997-986
首页
技术服务
动物模型
神经系统模型
呼吸系统
心血管系统
运动系统
生殖系统
肠道菌群分析
肠道菌群介绍
肠道菌群与疾病
肠道菌群常用研究方法
国基金申请案例分享
细胞程序性死亡
细胞自噬
细胞焦亡(Pyroptosis)
细胞铁死亡(Ferroptosis)
铜死亡
表观遗传学
m6A甲基化修饰
mRNA m5C修饰
m7G修饰
多组学
蛋白质组学
代谢组学
脂质组学
空间蛋白质组学
免疫微环境
巨噬细胞
中性粒细胞
T 淋巴细胞
中药指纹图谱分析
中药指纹图谱
专利申报
专利申报流程
医学申请专利方向
申请专利有哪些好处
课题申报协助
科研选题与实验设计
国自然基金研究内容
结果分析及整理
高分文章解析设计思路
中药方向文章解析设计思路
外泌体
外泌体基本介绍
外泌体的分离和鉴定
外泌体的生物学应用
案例分享
支架材料
生物3D打印
纳米生物材料
合作优势
合作优势
合作伙伴
关于我们
公司简介
联系我们
首页
技术服务
动物模型
肠道菌群分析
细胞程序性死亡
表观遗传学
多组学
免疫微环境
中药指纹图谱分析
专利申报
课题申报协助
结果分析及整理
外泌体
支架材料
合作优势
合作优势
合作伙伴
关于我们
公司简介
联系我们
中药方向文章解析设计思路
首页
»结果分析及整理
»
中药方向文章解析设计思路
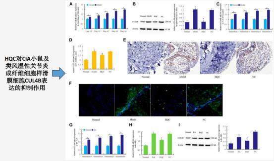
案例(黄芩清热初痹胶囊—类风湿性关节炎)